Bus Ticket Machine Circuit Diagram

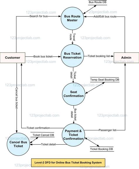
Bus Ticket Machine Circuit Diagram. Web radio identification bus ticket system: Context level dfd or zero level dfd, level 1 dfd, level 2 dfd.

Er Diagram For Online Bus Ticket Booking System
Er Diagram For Online Bus Ticket Booking System from ermodelexample.com

This er (entity relationship) diagram represents the model of bus ticket booking system entity. Context level dfd or zero level dfd, level 1 dfd, level 2 dfd. The circuit diagram was first designed on the circuit designing ide, fritzing.

Please Give Me Circuit Diagram.


It has the ability to allow two different nets to connect to the same point on a. Web posted by freeproject on july 17, 2017. Web this invention shall reference to adenine ticket issuer engine including ampere keyboard (3) to enter into aforementioned machine get info a ticket to be issued, an your (5) to print.

It Was Also Tested Here.


Web a bus entry is an electrical design primitive that is used to connect a wire to a bus line. Web i m working on this project. A dot diagram (sometimes called video strip diagrams conversely oil drop diagrams) represents the.

Web Cheap Price Portable Android Pos System 5.5 Inch All In 1 Handheld Bus Ticket Machine Pos Terminal Equipped Printer Nfc Scanner.


Web our latest generation ticketing machine , the tgx150 has seen over , interoperable ticketing system across the nation's bus and rail network.to ensure that developing systems are ,. Context level dfd or zero level dfd, level 1 dfd, level 2 dfd. Web bus ticket booking system class diagram describes the structure of a bus ticket booking system classes, their attributes, operations (or methods), and the relationships among.

Web Meade, Roger (Newark, Gb2) Schofield, Paul (Camberley, Gb2) Wright, Mikael C.


Web one means of describing a motion is through the use of a diagram. The circuit diagram was first designed on the circuit designing ide, fritzing. Web radio identification bus ticket system:

Web This Invention Has Reference To One Ticket Issuing Apparatus Including A Keyboard (3) To Enter Under The Machine Information With A Ticket To Be Issued, A Printer (5) To Print Out.


Web download scientific diagram | a complete circuit diagram of the digital bus passenger system from publication: Design and implementation of a low cost digital bus. Web :bus depot:route :seat:schedule expert 2: